产品简介
本试剂盒采用具有独特分离作用的磁珠和独特的缓冲液系统,从组织、细胞中分离纯化高质量总RNA。
新产品在磁珠和提取体系上进行了全面升级。突破传统磁珠设计局限,升级后的磁珠对核酸分子的结合效率更高,对杂质的非特异性结合明显降低,并兼容TIANGEN全新升级的RNA纯化体系配方。
整体方案升级后,裂解能力更强,对于油脂含量高,腐殖酸含量高和相对粘稠的样本在提取的得率和纯度上有了明显提升。新升级的RNA解决方案磁珠与体系的双重提升使得磁珠对RNA特异性结合效果更好,相同样本的不同方法对比,获得的RNA的率更高,纯度和完整性更好,RIN值表现明显优于传统各类方法。更适合于二代测序等对核酸质量要求更高的下游实验,以及RT-PCR、Real Time RT-PCR、芯片分析、Northern Blot、Dot Blot、PolyA 筛选、体外翻译、RNase 保护分析和分子克隆等多种下游实验。
本产品可与多款自动核酸提取仪完美契合,通过特制的磁棒吸附、转移和释放磁珠,从而实现磁珠和核酸的转移,提高了自动化程度。整个实验过程安全、便捷,提取的总RNA纯度高。如果需要高通量自动化提取,天根公司可以提供整合方案。
产品特点
• 升级体系: 得率和完整性大大提升,OD260/230比值优异,特别适合转录组测序。
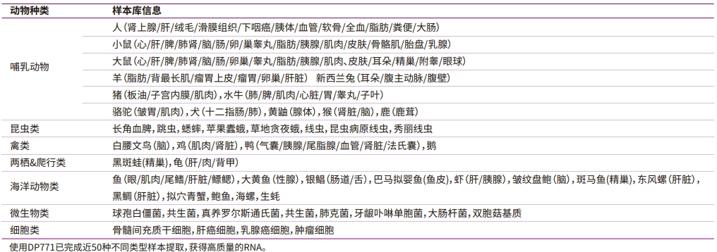
• 通用性强: 覆盖大部分样本类型,已有近50样本提取案例,包括脂肪含量高等困难样本。
• 通量灵活: 既可手工操作(搭配磁力架),又可适配核酸提取仪满足高通量&全自动需求。
样本库信息

推荐搭配
Copyright © 2021 宝信生物科技(新疆)有限公司 版权所有!
新ICP备2022000265号-1
新公网安备 65010502000866号